• Ga naar de inhoud
  • Ga naar het zoeken
  • Ga naar het contact
Logo Saba Statia
menu
  • Governance
  • Directorates & Units
  • Residents & Visitors
  • Entrepreneurs & Businesses
English
  • English
  • Espanol
  • Nederlands
Search is loading
  • Home
  • Governance
  • About the Government

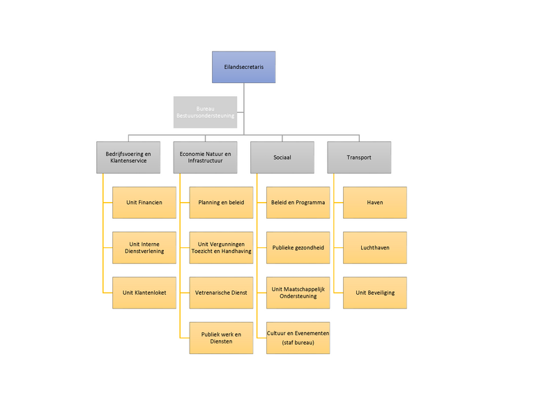
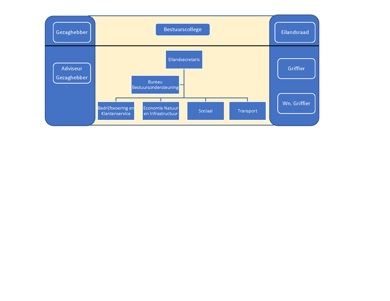
Organisational Chart

Statia Government Organisational Chart Island Secretary
Organisational Chart Government of Sint Eustatuis
Share Share on FacebookShare on TwitterShare on LinkedInShare on WhatsappShare by email

Organisational Chart

Download Organisational Chart

  • Organigram_OLE.jpg
    23 March 2025
  • Facebook afbeelding
  • YouTube afbeelding
  • LinkedIn afbeelding

Administrative office

Government Information Service
Kennip Road 11
Sint Eustatius
Caribbean Netherlands
+599-318-2745
To submit requests:+599-318-4815
/statiagovernment

Didn't find what you were looking for?

In that case, please visit one of the following quick links
  • Island Council
    Island Council Sint Eustatius
  • Rijksoverheid.nl
    Rijksoverheid
  • RCN
    National Office for the Caribbean Netherlands
  • Telecommunications
    Eutel N.V.
  • Waste Management
    Statia Waste Solutions
  • Water and Electricity
    STUCO N.V.
  • Tourism Foundation
    Statia Tourism
  • National Park
    St. Eustatius National Park Foundation
  • Chamber of Commerce
    Chamber of Commerce & Industry Sint Eustatius & Saba

About this page

  • Proclaimer
  • Privacy
  • Cookies